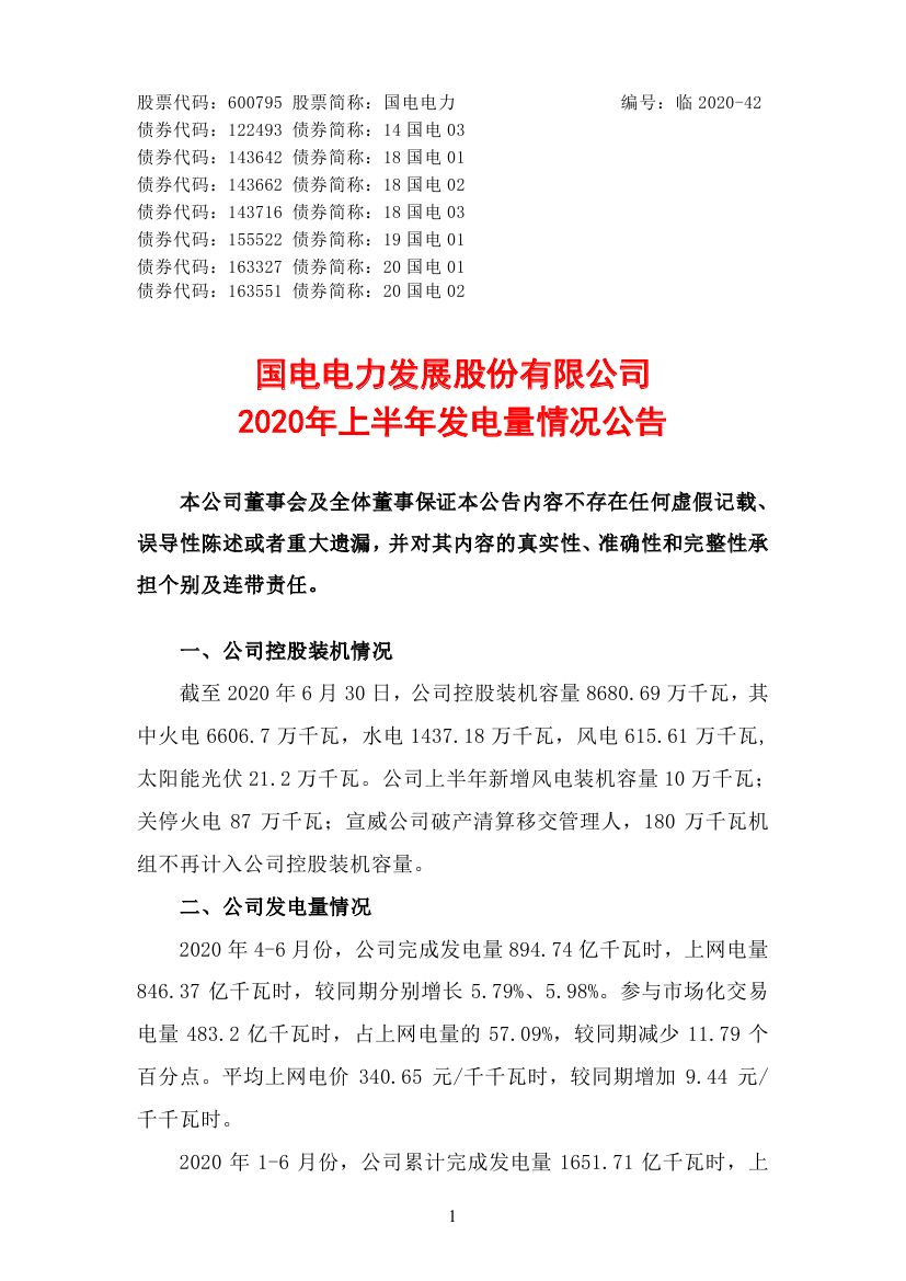
配资查询网站:国电电力:上半年累计完成发电量同比下降3.4%北极星电力网获悉,国电电力近日公告称,2020年1-6月份,公司累计完成发电量1651.71亿千瓦时,上网电量1560.05亿千瓦时
北极星电力网获悉,国电电力近日公告称,2020年1-6月份,公司累计完成发电量1651.71亿千瓦时,上网电量1560.05亿千瓦时,较同期分别下降3.43%和3.41%。参与市场化交易电量812.35亿千瓦时,占上网电量的52.07%,较同期增加0.37个百分点。平均上网电价336.29元/千千瓦时,较同期减少6.01元/千千瓦时。其中:
1.火电企业累计完成发电量1364.73亿千瓦时,同比下降4.46%,
上网电量1276.94亿千瓦时,同比下降4.51%。火电发电量同比减少的主要原因是:受疫情影响全社会用电量同比下降,火电发电量减少。
2.水电企业累计完成发电量216.43亿千瓦时,同比增长2.47%,
上网电量214.55亿千瓦时,同比增长2.53%。水电发电量同比增加的主要原因是:和禹、大渡河区域来水同比增加。
3.风电企业累计完成发电量68.93亿千瓦时,同比下降0.2%,

上网电量66.96亿千瓦时,同比增长0.01%。风电发电量同比下降的主要原因是:部分企业所在区域风速较去年略有减少。
4.光伏企业累计完成发电量1.62亿千瓦时,同比增长1.36%,
上网电量1.61亿千瓦时,同比增长1.45%。光伏发电量同比增加的主要原因是:部分企业所在区域光能辐射有所增加。
详情如下:







本网站所提供的所有内容仅供参考,不构成任何投资建议或操作依据。股票配资具有较高的风险,投资者在使用杠杆交易时应充分了解相关风险,谨慎决策。本站对因信息使用而导致的任何直接或间接损失不承担任何责任。市场有风险,投资需谨慎。本文链接:http://wwww.juzuxun.com/html/peizichaxunwangzhan/1899.html


